关于举办“物业管理公益课堂”政策宣贯系列培训的通知
2024-09-0932
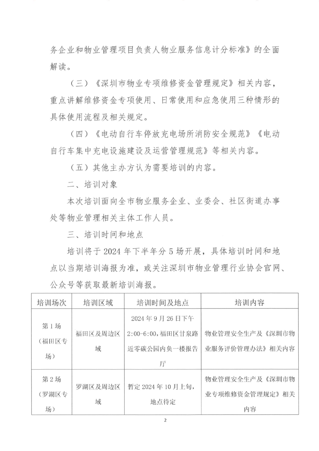
为进一步加强全市物业管理宣传培训工作,规范物业服务招标投标活动,营造诚实守信的物业服务市场环境,提升物业服务企业的安全与应急管理服务能力,推进我市物业管理行业良性发展。我会受深圳市物业管理服务促进中心(深圳市物业专项维修资金管理中心)委托,拟在全市范围内组织开展“物业管理公益课堂”政策宣贯系列培训。具体培训安排如下: 《深圳市物业服务招标投标指导规则》等物业管理相关法规文件解读与宣贯。 (一)《深圳市物业服务招标投标指导规则》的全面解读。 (二)《深圳市物业服务评价管理办法》《深圳市物业服务企业和物业管理项目负责人物业服务信息计分标准》的全面解读。 (三)《深圳市物业专项维修资金管理规定》相关内容,重点讲解维修资金专项使用、日常使用和应急使用三种情形的具体使用流程及相关规定。 (四)《电动自行车停放充电场所消防安全规范》《电动自行车集中充电设施建设及运营管理规范》等相关内容。 本次培训面向全市物业服务企业、业委会、社区街道办事处等物业管理相关主体工作人员。 培训将于2024年下半年分5场开展,具体培训时间和地点以当期培训海报为准,或关注深圳市物业管理行业协会官网、公众号等获取最新培训海报。

(一)报名方式:请相关参训人员扫描下方二维码,按要求填写提交培训人员信息。如超过5人(含5人)及以上报名请填写《“物业管理公益课堂”政策宣贯系列培训》报名表(见附件2),统一发送到协会工作人员邮箱。报名后请参训人员扫描对应场次二维码入群(见附件1)。
(二)开班前提醒:协会审核确认报名人员信息,并将在开班两日前,以短信方式通知到参训人员(报名时请详细、正确填写相关信息,期间若有参训人员信息修改请及时联系协会工作人员),该短信为入场凭据,现场凭短信签到、入场。 (三)培训为免费公益培训,因场地情况等因素将控制每场培训人数。 根据深圳市物业管理行业协会会员积分管理办法,将按会员企业参加公益培训的次数给予相应积分,报名后请务必派员参加,已报名未参加的将进行相应扣分。 联系电话:83325849、18038162786、18002599297 2、《“物业管理公益课堂”政策宣贯系列培训》报名表通知原文如下:






点我访问原文链接