广东省育安消防职业培训学校消防设施操作员(中级)培训通知
2024-08-0263

深物协〔2024〕50号
各物业服务企业、有关单位及个人:
为深入贯彻落实《国务院关于加强和改进消防工作的意见》(国发[2011]46号)和《社会消防安全教育培训规定》(公安部令第109号),根据公安部推行《消防控制室管理及应急程序》的通知(公消[2008]27号)和广东省公安厅2015年11月3日《广东省公安厅关于加强和规范消防控制室管理的通知》要求:进一步加强和规范机关、团体、企业、事业单位消防控制室管理,消防控制室必须实行每日24小时专人值班制度,每班不应少于2人,且每班工作时间不应超于8小时;消防控制室值班人员必须通过消防特有种职业技能鉴定,持有中级技能以上等级的职业资格证书。
为更好地服务协会会员企业,协助会员企业达到相关规定要求,解决当前阶段中级消防设施操作员持证存在较大缺口的问题,我会特邀广东省育安消防职业培训学校举办中级消防设施操作员培训专班,请各单位根据本单位实际情况,合理安排好需要持证上岗的人员参加培训。为确保学校培训教学顺利开班,为学员提供便利的服务,特作如下说明:
一、培训时间
根据开班时间表(见附件1),任意一期到校培训5天。
二、培训课程安排
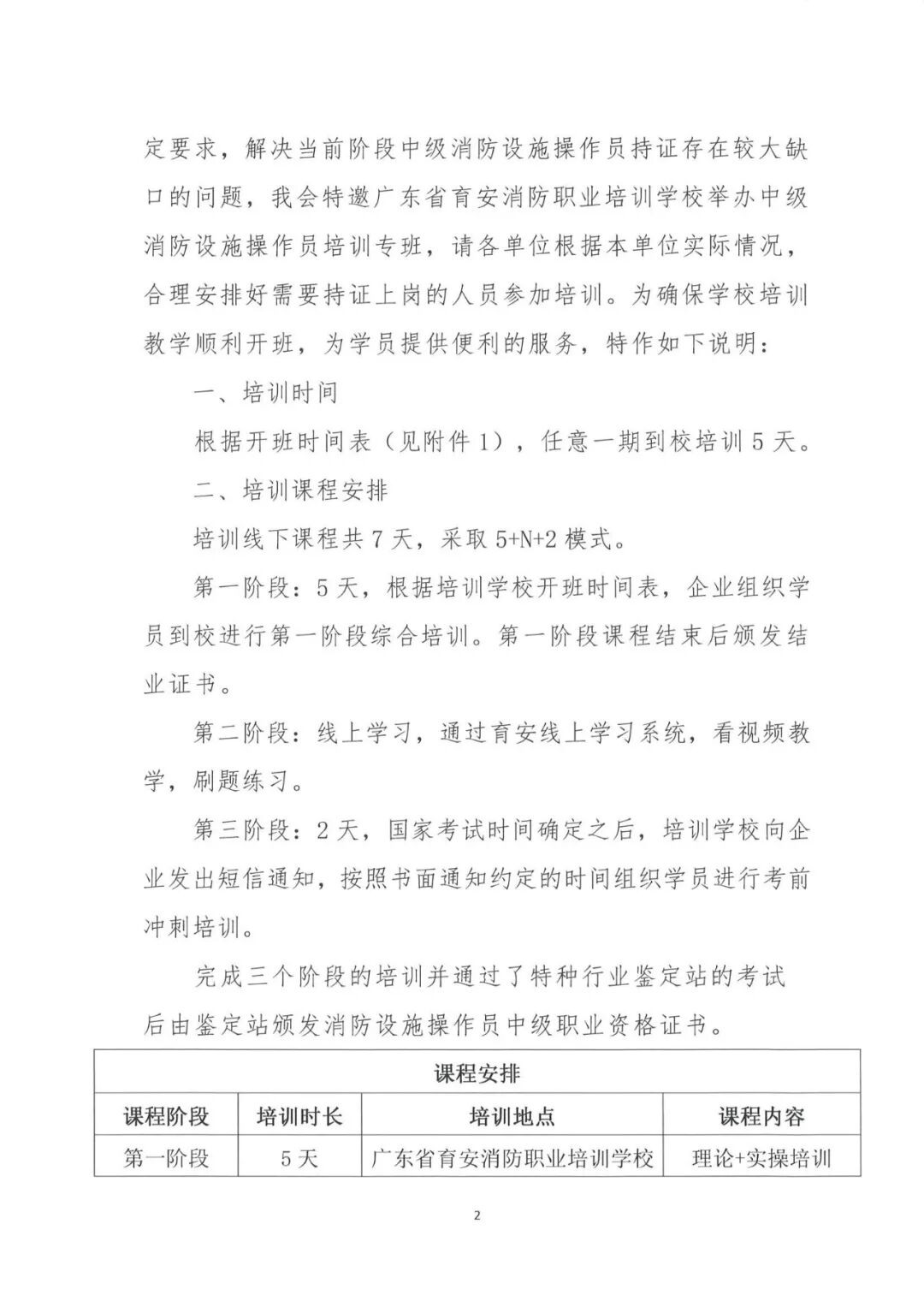
培训线下课程共7天,采取5+N+2模式。
第一阶段:5天,根据培训学校开班时间表,企业组织学员到校进行第一阶段综合培训。第一阶段课程结束后颁发结业证书。
第二阶段:线上学习,通过育安线上学习系统,看视频教学,刷题练习。
第三阶段:2天,国家考试时间确定之后,培训学校向企业发出短信通知,按照书面通知约定的时间组织学员进行考前冲刺培训。
完成三个阶段的培训并通过了特种行业鉴定站的考试后由鉴定站颁发消防设施操作员中级职业资格证书。
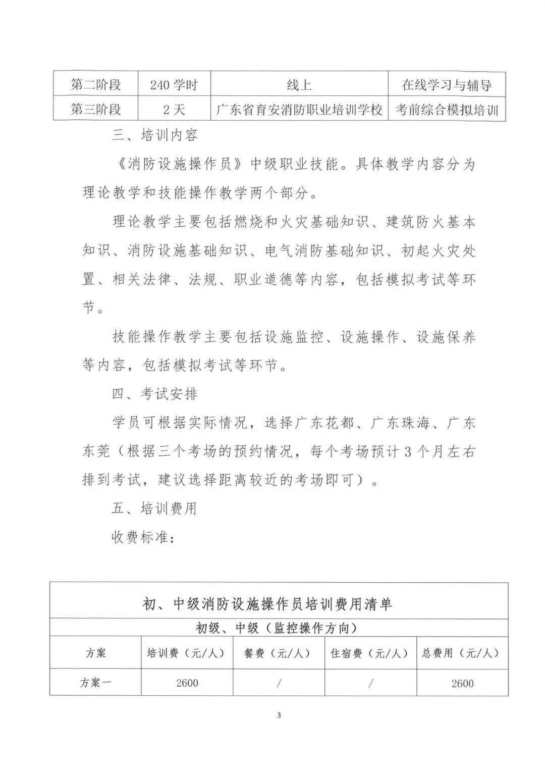
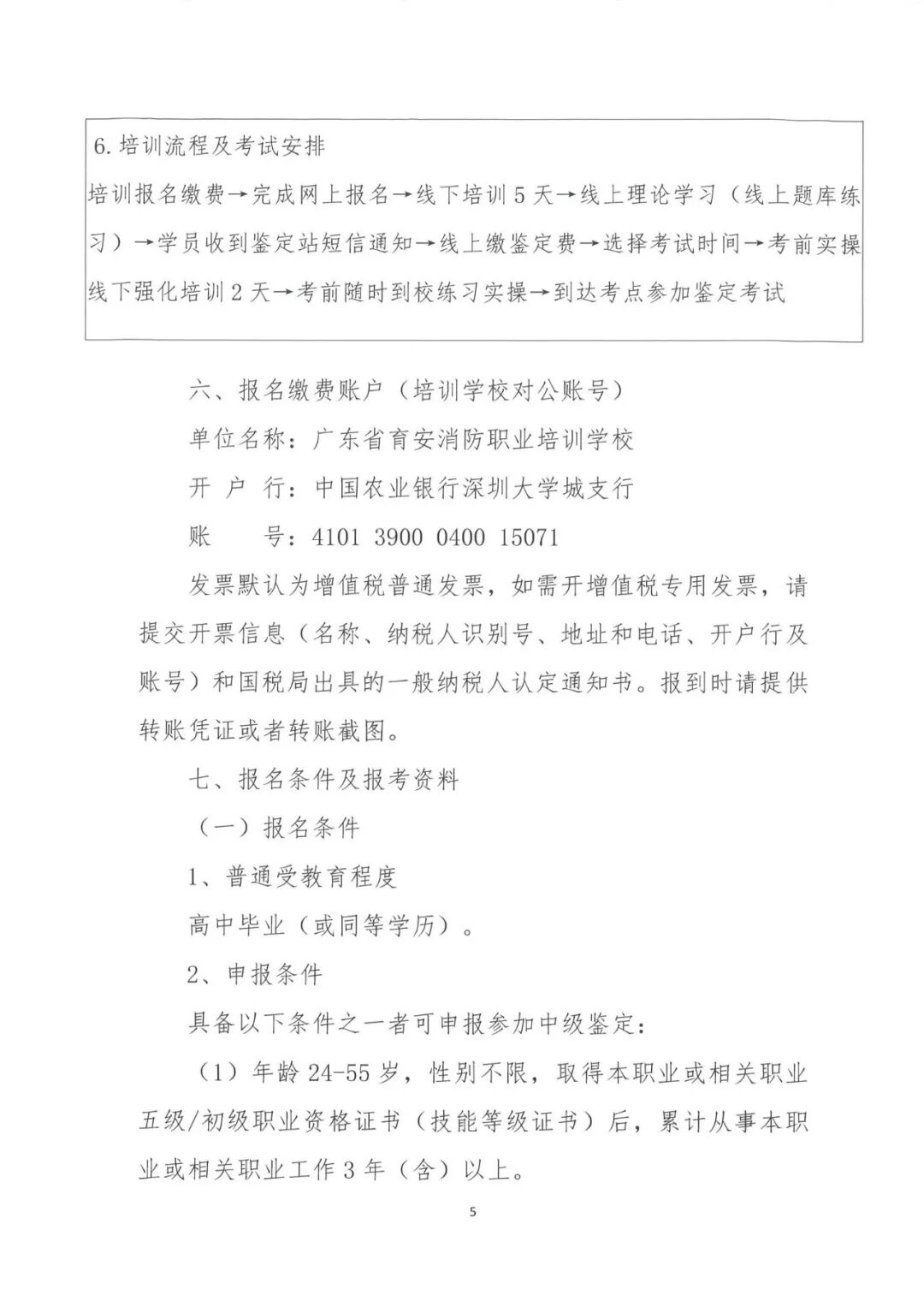
《消防设施操作员》中级职业技能。具体教学内容分为理论教学和技能操作教学两个部分。 理论教学主要包括燃烧和火灾基础知识、建筑防火基本知识、消防设施基础知识、电气消防基础知识、初起火灾处置、相关法律、法规、职业道德等内容,包括模拟考试等环节。 技能操作教学主要包括设施监控、设施操作、设施保养等内容,包括模拟考试等环节。 学员可根据实际情况,选择广东花都、广东珠海、广东东莞(根据三个考场的预约情况,每个考场预计3个月左右排到考试,建议选择距离较近的考场即可)。| 1.发票默认为增值税普通发票,如需开增值税专用发票,请提交开票信息(名称、纳税人识别号、地址和电话、开户行及账号)和国税局出具的一般纳税人认定通知书。2.培训费用包括教材、网络学习和现场实操培训费用。如学员未通过国家考试,可免费再学。4.住宿为酒店双人间,可住4晚,若需要住单人间,需补齐差价。5.考试鉴定费由广东省消防救援总队消防行业职业技能鉴定站收取,收费标准:理论55元/人次,实操310元/人次(正考、补考均以此为标准),由考生自行在报考系统缴纳。培训报名缴费→完成网上报名→线下培训5天→线上理论学习(线上题库练习)→学员收到鉴定站短信通知→线上缴鉴定费→选择考试时间→考前实操线下强化培训2天→考前随时到校练习实操→到达考点参加鉴定考试 |
发票默认为增值税普通发票,如需开增值税专用发票,请提交开票信息(名称、纳税人识别号、地址和电话、开户行及账号)和国税局出具的一般纳税人认定通知书。报到时请提供转账凭证或者转账截图。 (1)年龄24-55岁,性别不限,取得本职业或相关职业五级/初级职业资格证书(技能等级证书)后,累计从事本职业或相关职业工作3年(含)以上。 (2)累计从事本职业或相关职业工作5年(含)以上。 (3)取得技工学校本专业或相关专业毕业证书(含尚未取得毕业证书的在校应届毕业生);或取得经评估论证、以中级技能为培养目标的中等及以上职业学校本职业或相关专业毕业证书(含尚未取得毕业证书的在校应届毕业生)。 注:本职业/相关职业/本专业/相关专业等请参考《消防设施操作员》国家职业标准的注释规定。 个人近期证件白底免冠小二寸彩照电子版(jpg格式),大于或等于300*420像素,文件大于或等于30Kb;不可通过纸质照片扫描、翻拍等形式获取。 证明高中(或同等学历)及以上学历的毕业证或户口本清晰彩照;毕业证丢失的,应提供学信网查询信息或原就读学校开具的学籍、毕业的证明材料。 提供高中(或同等学历)及以上学历毕业后,从事本职业或相关职业的工作履历,打印签字后扫描上传(具体按广东省鉴定站的要求为准)。 2、我会会员企业团体报名的,请指定本单位培训对接人并汇总本单位参训人员清单,填写《广东省育安消防职业培训学校中级消防设施操作员培训专班报名表》(见附件2),统一发送给协会工作人员。 学校地址:深圳市南山区艺园路202号马家龙文体中心B栋三层 凡参加本次培训班的学员,将纳入我会有关评价的规定中。同时根据深圳物协《会员积分管理办法》要求,评选年度优秀会员时将按物业服务企业参训人数给予相应积分。 联系电话:83325849、18038162786、18002599297通知原文如下:











点我访问原文链接