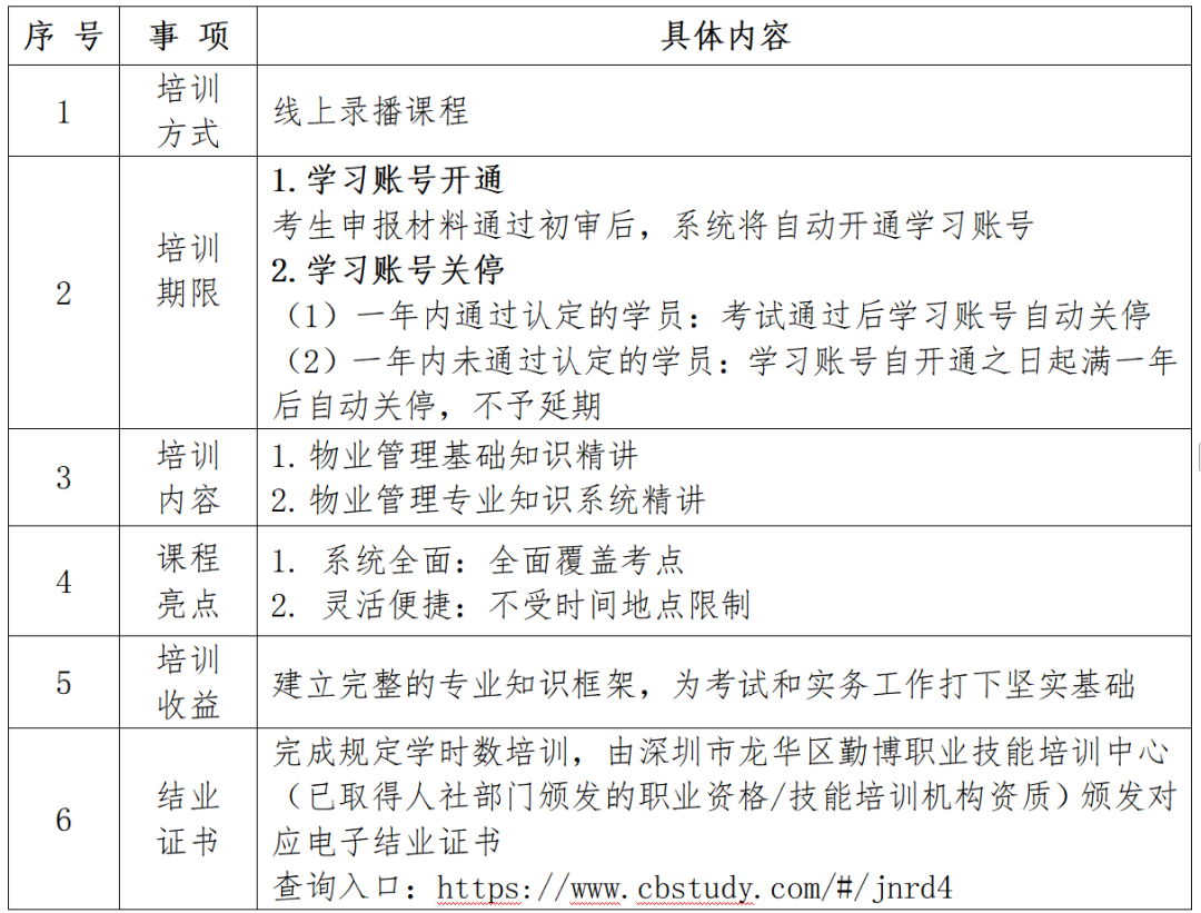
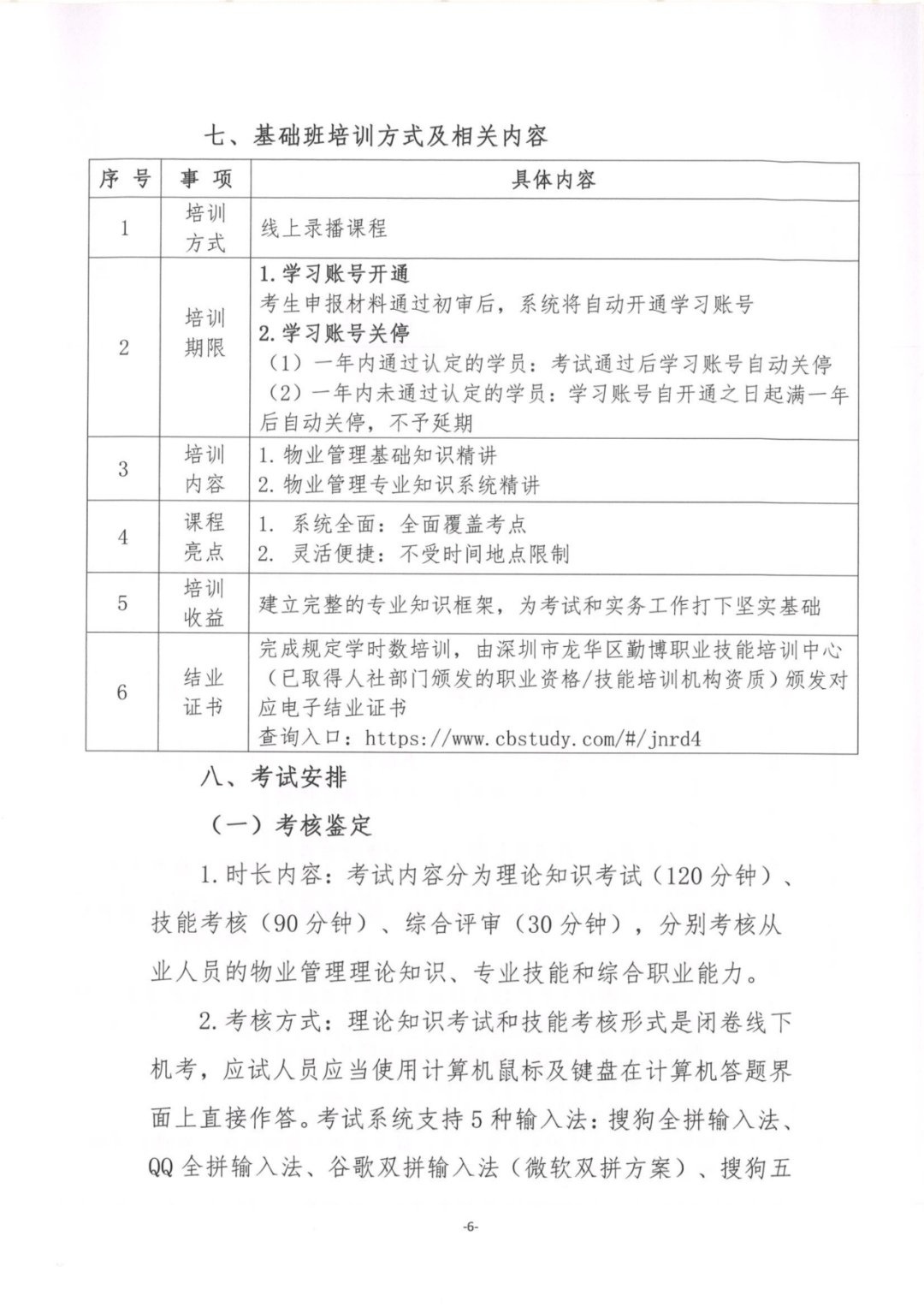
关于开展2026年第一期广东省物业管理师(二/一级)职业技能等级认定培训的通知
2026-03-1937
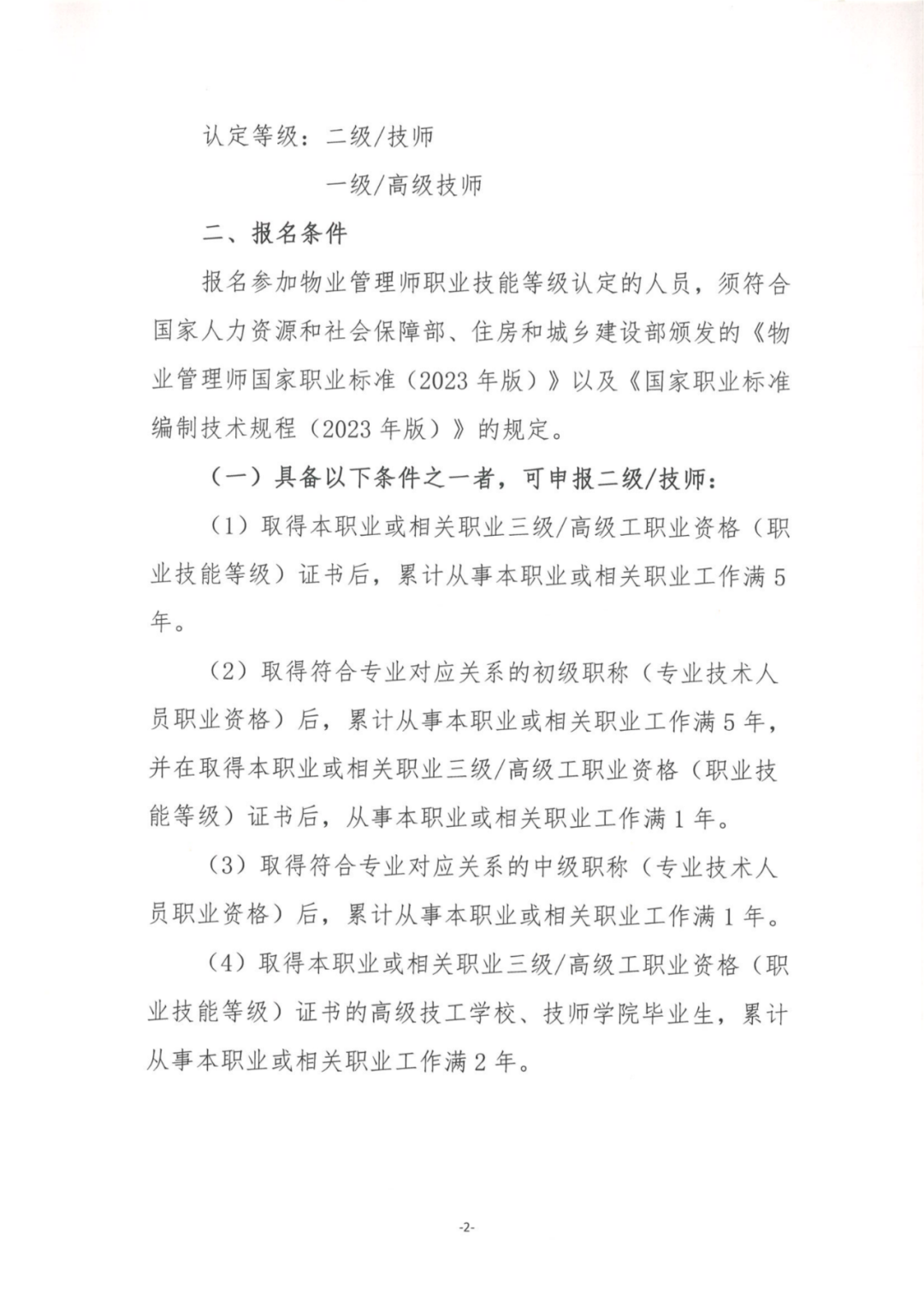
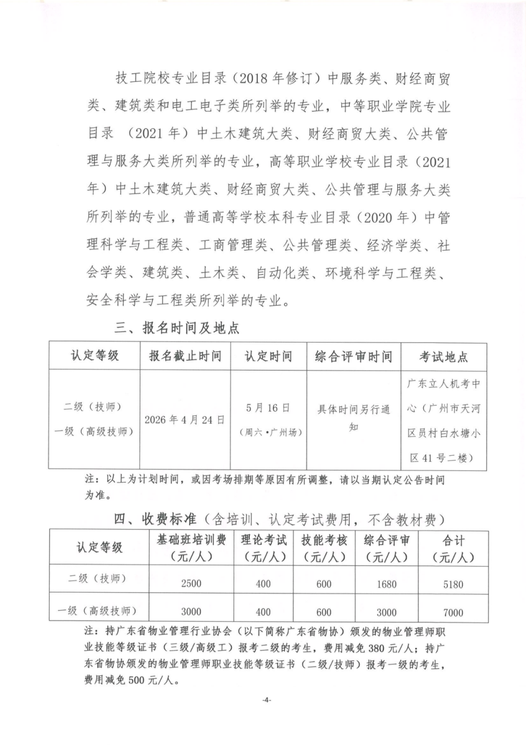
为贯彻落实人力资源社会保障部《关于健全完善新时代技能人才职业技能等级制度的意见(试行)》(人社部发〔2022〕14号)、广东省人力资源和社会保障厅《关于进一步做好职业技能等级认定工作的通知》(粤人社函〔2021〕76号)的要求,根据广东省职业技能服务指导中心《关于同意广东省物业管理行业协会开展职业技能等级认定工作的函》(粤技服〔2022〕83号),全面推动广东省物业管理行业技能人才队伍建设,方便从业人员参加培训、考试认定,现面向全省物业管理行业开展2026年度物业管理师职业技能等级认定培训工作。现将认定培训安排如下: 报名参加物业管理师职业技能等级认定的人员,须符合国家人力资源和社会保障部、住房和城乡建设部颁发的《物业管理师国家职业标准(2023年版)》以及《国家职业标准编制技术规程(2023年版)》的规定。 (1)取得本职业或相关职业三级/高级工职业资格(职业技能等级)证书后,累计从事本职业或相关职业工作满5年。 (2)取得符合专业对应关系的初级职称(专业技术人员职业资格)后,累计从事本职业或相关职业工作满5年,并在取得本职业或相关职业三级/高级工职业资格(职业技能等级)证书后,从事本职业或相关职业工作满1年。 (3)取得符合专业对应关系的中级职称(专业技术人员职业资格)后,累计从事本职业或相关职业工作满1年。 (4)取得本职业或相关职业三级/高级工职业资格(职业技能等级)证书的高级技工学校、技师学院毕业生,累计从事本职业或相关职业工作满2年。 (5)取得本职业或相关职业三级/高级工职业资格(职业技能等级)证书满2年的技师学院预备技师班、技师班学生。 (1)取得本职业或相关职业二级/技师职业资格(职业技能等级)证书后,累计从事本职业或相关职业工作满5年。 (2)取得符合专业对应关系的中级职称后,累计从事本职业或相关职业工作满5年,并在取得本职业或相关职业二级/技师职业资格(职业技能等级)证书后,从事本职业或相关职业工作满1年。 (3)取得符合专业对应关系的高级职称(专业技术人员职业资格)后,累计从事本职业或相关职业工作满1年。 物业经营管理专业人员、设备工程技术人员、房屋安全鉴定工程技术人员、环境卫生工程技术人员、园林绿化工程技术人员、保卫管理员、消防安全管理员、中央空调系统运行操作员、停车管理员、租赁业务员、风险管理师、客户服务管理员、保安员、智能楼宇管理员、消防设施操作员、保洁员、园林绿化工、草坪园艺师、养老护理员、家政服务员等,下同。 技工院校专业目录(2018年修订)中服务类、财经商贸类、建筑类和电工电子类所列举的专业,中等职业学院专业目录 (2021年)中土木建筑大类、财经商贸大类、公共管理与服务大类所列举的专业,高等职业学校专业目录(2021年)中土木建筑大类、财经商贸大类、公共管理与服务大类所列举的专业,普通高等学校本科专业目录(2020年)中管理科学与工程类、工商管理类、公共管理类、经济学类、社会学类、建筑类、土木类、自动化类、环境科学与工程类、安全科学与工程类所列举的专业。

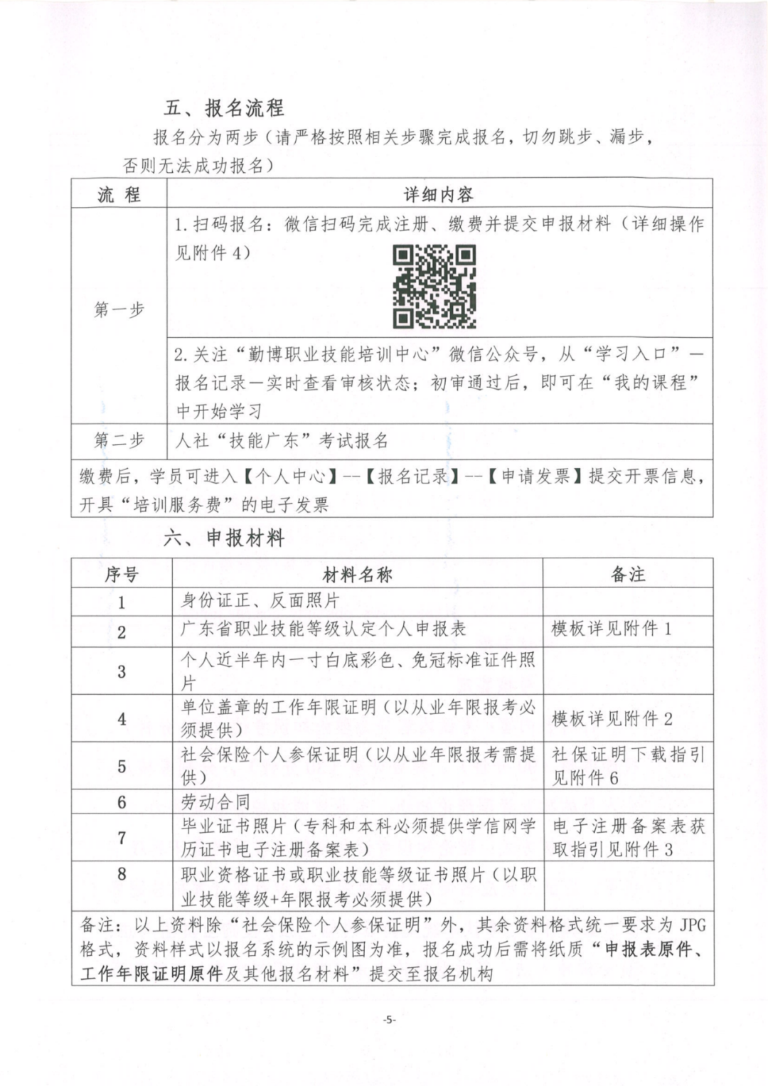
注:持广东省物业管理行业协会(以下简称广东省物协)颁发的物业管理师职业技能等级证书(三级/高级工)报考二级的考生,费用减免380元/人;持广东省物协颁发的物业管理师职业技能等级证书(二级/技师)报考一级的考生,费用减免500元/人。 报名分为两步(请严格按照相关步骤完成报名,切勿跳步、漏步,否则无法成功报名)


1.时长内容:考试内容分为理论知识考试(120分钟)、技能考核(90分钟)、综合评审(30分钟),分别考核从业人员的物业管理理论知识、专业技能和综合职业能力。 2.考核方式:理论知识考试和技能考核形式是闭卷线下机考,应试人员应当使用计算机鼠标及键盘在计算机答题界面上直接作答。考试系统支持5种输入法:搜狗全拼输入法、QQ全拼输入法、谷歌双拼输入法(微软双拼方案)、搜狗五笔输入法(86版)、极品五笔输入法(86版),应试人员可任选以上输入法进行作答。考试系统不支持手写板、语音等辅助输入设备与软件。两门考试均实行百分制,成绩皆达到60分及以上者方能进入综合评审环节。综合评审采取论文撰写+口头答辩的方式进行。 3.论文选题:选题应根据《物业管理师国家职业标准(2023年版)》(以下简称《国标》)的“基本要求”和物业管理师(二级、一级)所对应的“相关知识”与“专业技能要求”,结合行业热点难点问题、考生所在单位工作实际自行拟定。 4.论文字数:论文必须由考生独立完成,不得侵权、抄袭或请他人代写,违者视程度给予扣分、取消成绩或违纪处理。如无特殊说明,论文字数(正文)原则上职业技能等级二级不少于4000字、一级不少于6000字。 5.论文提交:考生一旦报名成功应该立即着手撰写论文,理论与技能考试通过后3天内会接到提交论文通知,接到通知10日内按通知要求提交论文,提交论文后10日内会收到答辩通知。考生需要同时提交论文的电子文档和纸质文档。电子文档(word格式)以“职业+级别+论文:+姓名+身份证号”命名【如:物业管理师(一级/高级技师)论文:陈明440101XXXXXXXXXX23】。纸质文档采用A4纸打印,一式5份,一律装入文件袋并贴封,文件袋封面格式、论文封面格式、论文撰写格式见附件7、8、9。论文一旦提交,不得以任何理由更改或替换。论文内容不符合撰写要求的考生,不得参加答辩。 6.论文成绩:论文内容部分的成绩实行百分制,由评审考评组中每位成员评定的成绩进行算术平均后得出。考生的综合评审论文成绩必须满足以下两个条件,考生方可参加论文口头答辩。 (2)占评审考评组总数2/3以上的成员评分合格(≥60分)。 7.论文评审合格后,进入论文口头答辩环节,并在答辩前公布论文是否合格(鉴于论文成绩只为综合评审成绩中的一部分,公布论文评审结果时只公布是否合格,不公布具体分数),同时公布答辩安排。 8.综合评审成绩=论文内容成绩×40%+论文答辩成绩×60%。论文撰写或口头答辩任一部分不合格的,综合评审即为不合格。 9.单科成绩不满60分则视为不合格,可重新交费(只交认定费)报考相应考试科目进行补考,每科仅有1次补考机会,且需在下一个认定考试期完成补考。 考试结束后,广东省物协统一阅卷,5个工作日内发布成绩查询、复核通知,经成绩公示、复核无异议后,考试成绩及相关材料报送广东省职业技能服务指导中心确认。 根据中国就业培训技术指导中心《关于印发〈职业技能等级证书数据工作指南〉的通知》(中就培发〔2022〕1号文)和《关于做好我省职业技能等级证书数据有关工作的通知》(粤技服〔2022〕151号)中的要求,职业技能评价考试通过后,约75个工作日以后,在技能人才评价工作网(https://jndj.osta.org.cn)输入“证件号码”“姓名”及“证书编号”即可查询证书信息。之后,广东省物协将印制纸质《职业技能等级认定证书》,由相应报名点发放给考生,考生可选择到报名点自取或快递到付方式领取证书。 (二)考生因个人原因缺考,认定费不退,再次考试需重新缴纳认定费。 (三)一经报名缴费不予延考和退认定费,由此产生的损失由考生本人负责。 (四)考生须在开考前45分钟凭本人准考证及有效身份证件进入试室,对号入座。 (五)考生迟到30分钟不得进场。考试开始后 30分钟内考生不得交卷。 (六)如遇不可抗力原因导致考试无法进行,考试延期,时间另行通知。 小勤老师18124536954,张老师13823380146 小博老师19924548496,肖老师18123904914 为满足进阶需求,将同步开设提升培训班与论文辅导班,欢迎致电咨询详情。
10.【二级】物业管理师职业技能等级认定培训服务协议 11.【一级】物业管理师职业技能等级认定培训服务协议
通知原文如下:













点我访问原文链接