关于2026年物业管理项目负责人及项目主管岗位技能培训通知
2026-02-2821
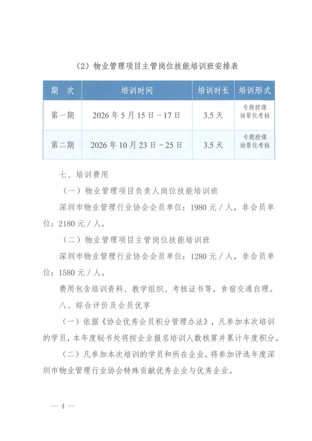
为深入贯彻国家及行业主管部门关于物业服务领域突出问题整治工作的决策部署,落实中国物业管理协会《关于扎实开展物业服务领域突出问题集中整治推动物业服务水平提升的指导意见》(中物协〔2025〕35号)精神,聚焦解决当前物业服务中存在的“履约不到位、公共收益管理不规范”等突出问题,全面提升我市物业服务质量与管理水平,推动行业规范健康发展,受深圳市物业管理行业协会委托,我中心将于2026年在深圳市开展“物业管理项目负责人岗位技能培训班”与“物业管理项目主管岗位技能培训班”。现将有关事项通知如下: 物业服务企业项目负责人、项目经理、项目主管及相关管理人员。 培训周期约20天,其中集中脱产培训6天(采用“5+1”模式:5天项目管理能力提升面授课程,1天沙盘推演结业考核),其余时间由学员分组开展实地调研、沙盘推演及物业管理方案编制等实践教学。 脱产培训3.5天,采用专题授课与场景化考核相结合方式,其中线下集中面授3天,场景化结业考核0.5天。 由深圳市深投教育物业管理培训中心有限公司(全国房地产业深圳培训中心)与深圳市物业管理行业协会负责组织优秀的师资团队任教,由业内资深专家、知名企业高管、职业培训师、高校教师和社会学者共同组成。 考核内容包括:物业管理法规及理论知识、物业管理项目沙盘推演等,考试成绩不合格者一年内给予一次补考机会。 考核成绩合格者由深圳市物业管理行业协会与深圳市深投教育物业管理培训中心有限公司(全国房地产业深圳培训中心)联合颁发相应岗位技能证书,证书真伪可在深圳市物业管理行业协会官网(www.szpmi.org)与深圳市深投教育物业管理培训中心有限公司官网(www.pmedu.com)进行查询。

深圳市物业管理行业协会会员单位:1980元/人,非会员单位:2180元/人。 深圳市物业管理行业协会会员单位:1280元/人,非会员单位:1580元/人。 费用包含培训资料、教学组织、考核证书等,食宿交通自理。 (一)依据《协会优秀会员积分管理办法》,凡参加本次培训的学员,本年度秘书处将按企业报名培训人数核算并累计年度积分。 (二)凡参加本次培训的学员和所在企业,将参加评选年度深圳市物业管理行业协会特殊贡献优秀企业与优秀企业。 (一)登陆“深圳市深投教育物业管理培训中心有限公司”网站https://www.pmedu.com)→点击“物业培训”进入报名系统→注册(首次登录须先注册)。 (二)网站报名成功后,直接在线进行支付培训费用或将培训费转账至深圳培训中心账户,转账时,务必备注“深圳+单位简称+参训学员姓名”。 账号:4420 1560 2000 5640 2050 (三)培训结束后,由深圳市深投教育物业管理培训中心有限公司统一开发票。 电话:15820766588(微信同号)、18025378778(微信同号) (二)深物协联系人:李老师 13728669881(微信同号) (三)深圳市物业管理行业协会官网:www.szpmi.org (四)深圳市深投教育物业管理培训中心有限公司官网:www.pmedu.com通知原文如下:








点我访问原文链接