排查消防隐患
筑牢安全防线
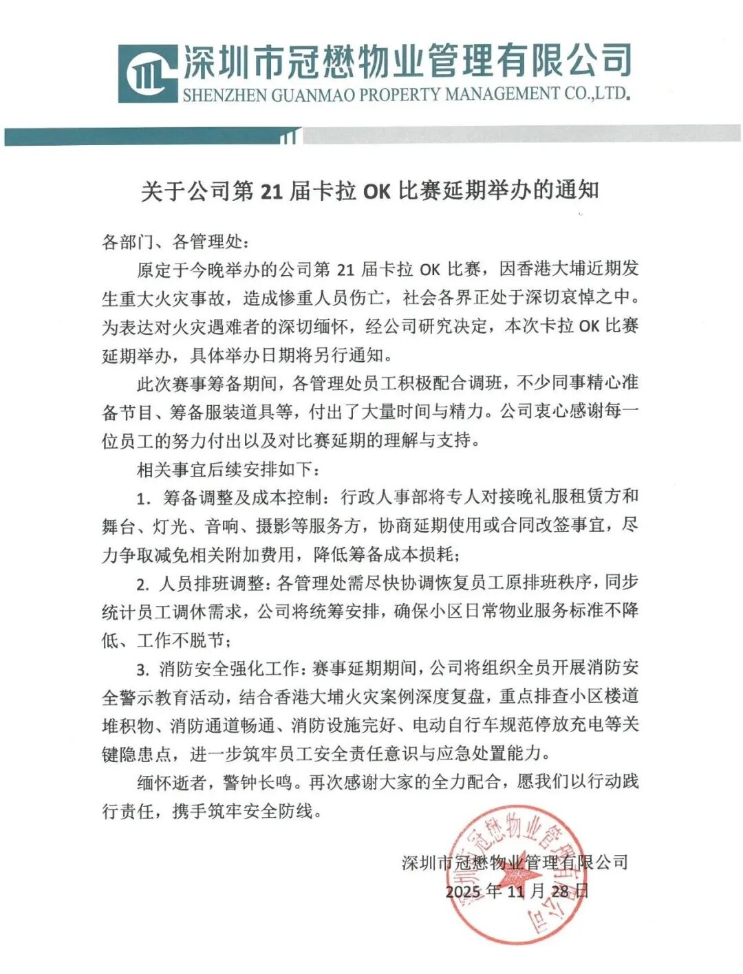
11月消防安全月期间,冠懋物业所辖全部项目已扎实完成消防实战演练,以“演”筑防、以练备战,牢牢守住安全工作的基础防线。而26日香港大埔宏福苑五级火灾的揪心消息,让这份未雨绸缪的准备更显沉甸甸的意义——超高层建筑外墙火势蔓延之迅猛、伤亡损失之惨重,既令人痛心疾首,更向全行业敲响了超高层建筑消防安全的振聋发聩警钟。
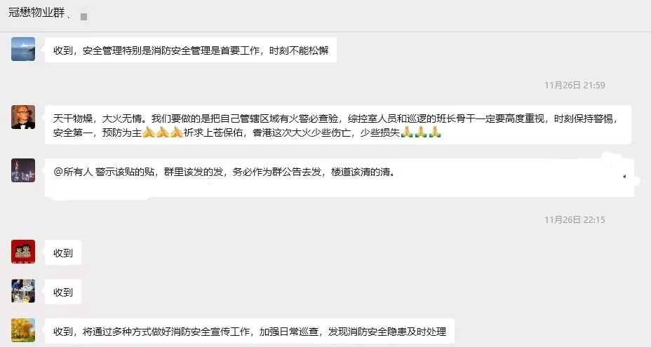
秉持“防范胜于救灾”的安全理念,冠懋物业第一时间启动应急响应机制,将消防安全置于各项工作的绝对首位,迅速部署所辖所有项目开展全覆盖、无死角的拉网式安全自查。聚焦消防设施完好性、疏散通道畅通度、用电用气规范性等关键风险点,以“时时放心不下”的责任感排查隐患、堵塞漏洞,用实打实的行动践行安全责任,筑牢守护业主生命财产安全的坚固防线。
各项目闻令而动、靶向发力,以“隐患排查零死角、整改落实零容忍”的坚决态度,扎实推进各项安防举措:
· 开展消防水系统全流程压力测试与管路巡检,确保火情发生时供水稳定、喷射有力;
· 全面排查感烟探测器,测试排烟风机启停性能及排风效率,确保精准预警、快速排烟;
· 细致核查消防卷帘门启闭灵敏度、七氟丙烷气体灭火器有效期及压力状态,保障消防设施“随时可用、有效可靠”;
· 在楼栋大堂、电梯厅等显著位置张贴清理公告,上门宣传楼道清理通知,普及“生命通道不可占”的安全常识,引导业主共同参与隐患治理,同时也直接上门同业主一起清理;
· 集中清理楼道、公共区域堆放的杂物与废弃家具,彻底打通疏散逃生“最后一米”;
· 严格管控装修现场动火作业、材料存放与电气线路铺设,从源头遏制火灾风险;
· 同步组织全员开展火灾案例警示学习,通过复盘过程、剖析诱因,深刻汲取材料违规、管理缺位的惨痛教训,让安全警钟长鸣于心。
“险情就是命令,安全重于一切。” 为全力筑牢消防安全防线,冠懋物业经过审慎考量,果断暂停了原定于11月28日举办的第21届卡拉OK比赛。此次赛事筹备历时良久,从流程策划到场地布置均已就绪,参赛选手们更是提前协调好工作班次。但面对严峻的消防安全形势,我们坚定秉持“安全第一”的原则,唯有守住安全底线,才能为后续各类活动的顺利开展奠定坚实基础。这既是对全体业主和员工生命财产安全的高度负责,更是冠懋物业践行安全使命的生动诠释。
严密部署 压实责任
经过数日紧锣密鼓的自查自检,12月2日,冠懋物业召开《以香港大埔火灾之鉴 筑牢消防安全防线》专题工作会议。会议由陈晓云董事长亲自主持,全体管理层、各项目负责人及主任助理参会。
自查复盘 闭环推进
汇报环节中,各项目主任助理级以上管理人员逐一发言,以问题为导向,详细汇报近期自查工作成效:消防设施测试合格率、楼道杂物清理完成率、员工安全培训覆盖率等关键指标一目了然,整个过程清晰可溯;同时直面短板,坦诚列明待改善事项,逐一明确责任分工与验收标准,构建起“排查—整改—复查—销号”的全流程闭环管理机制,确保隐患整改不流于形式、不留下尾巴。
关注消防·幸福平安
火起于幽微,灾缘于疏忽”,消防安全没有“休止符”,只有“进行时”。香港大埔火灾的惨痛教训深刻警示我们,每一处细节的疏忽、每一个环节的缺位,都可能酿成无法挽回的悲剧。冠懋物业将以此次专项行动为契机,把“时时放心不下”的责任感转化为“事事落实到位”的行动力,以“思想上绷紧弦、行动上拉满弓、责任上落到点”的务实作风,持续深化消防安全排查整治,严格把控装修备案巡查规范标准,常态化开展实战化应急演练与精准化安全宣传教育。
