关于举办深圳市物业服务集中整治提升系列公益培训第二场的通知
2025-08-1234
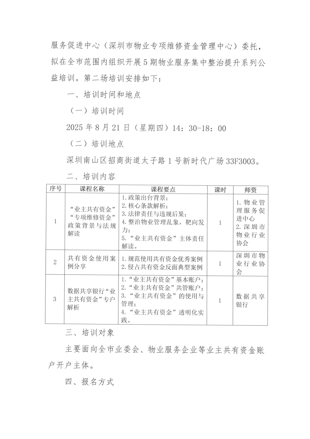
为更好解决物业服务领域群众反映的,特别是业主共有资金管理方面的突出问题,切实维护人民群众合法利益,根据《广东省住房城乡建设系统“整治物业服务履约不到位、侵占业主公共收益等问题”具体实施工作方案》和市委、市政府关于做好信访与民生诉求工作的要求,帮助“业主共有资金”开户人等各方责任主体准确理解《深圳市业主共有资金监督管理办法》等业主共有资金相关政策文件的设计逻辑、核心条款及操作要点,掌握宣传推广与矛盾化解的有效路径,指导业主、业委会、物业企业等主体规范资金管理流程,从源头减少因资金问题引发的物业管理纠纷,提升居民对社区治理的满意度,夯实基层治理根基。我会受深圳市物业管理服务促进中心(深圳市物业专项维修资金管理中心)委托,拟在全市范围内组织开展5期物业服务集中整治提升系列公益培训。第二场培训安排如下: 2025年8月21日(星期四)14:30-18:00 深圳南山区招商街道太子路1号新时代广场33F3003。
主要面向全市业委会、物业服务企业等业主共有资金账户开户主体。 (一)报名方式:请相关参训人员扫描下方二维码,按要求填写提交培训人员信息。如超过5人报名,请填写《2025年深圳市物业服务集中整治提升系列公益培训报名表》(见附件2),统一发送到协会工作人员邮箱。报名后请参训人员扫描培训群二维码入群(见附件1)。
(二)开班前提醒:协会审核确认报名人员信息,并将在开班两日前,以短信方式通知参训人员(报名时请详细、正确填写相关信息,期间若有参训人员信息修改请及时联系协会工作人员),该短信为入场凭据,现场凭短信签到、入场。 (三)培训为免费公益培训,将根据场地空间限制报名人数,如有意向参加请尽快报名,额满截止。 (四)如需报名其他场次,请及时关注“深圳市物业管理行业协会”公众号及协会官网,以发布的培训通知为准。 张老师 0755-83325849、18002599297 2、《2025年深圳市物业服务集中整治提升系列公益培训报名表》通知原文如下:






点我访问原文链接