为进一步夯实员工专业技能,提升物业服务品质,2025年5月9日,恒基物业组织开展了2025年度深圳地区工程技能竞赛,来自不同项目的12名参赛选手同台竞技,上演了一场现实版的‘工匠荣耀’!
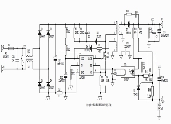
根据竞赛要求,所有参赛选手按照开关电源板套件和原理图,制作安装开关电源板,实现电路图设计功能,并通过通电测试。评委们根据操作规范、完成时间、安装质量等方面进行评分。
“嘀~!”随着计时器按下,竞赛正式拉开帷幕!
一把电烙铁、一盒元器件、一张原理图——这就是所有参赛选手的‘武器’!看似简单的电路板,却暗藏玄机:电容极性接反会爆裂,焊点短路会导致故障,焊接温度过高会损坏元件……这不仅考验手上功夫,更是一场对耐心与细心的终极挑战。”
拿到元器件后,选手们迅速开启‘火眼金睛’模式——对照原理图分拣元器件,查看零件是否齐全?电阻阻值是否有错?二极管方向是否装反?……
焊接环节瞬间点燃赛场温度!烙铁头在焊盘上‘蜻蜓点水’,锡丝融化出一道银亮弧线。
紧张的通电测试环节来了!测试人员逐一将万用表探针搭上输出端。其中2号选手夏兴安装的电路板一次性通过通电测试,LED指示灯稳定亮起,测试人员都忍不住称赞!
经过激烈的角逐,最终,来自深圳世纪春城管理处工程部的夏兴同志获得第一名,深圳百花公寓三栋管理处工程部的曾培强同志获得第二名,第三名为深圳洪湖花园/宝安广场管理处工程部的林静光同志。
比赛终有落幕,但服务永无止境。那些深夜抢修的身影、设备间的反复调试、业主们满意的微笑……才是物业工程师傅们真正的“金牌”。
感谢每一位参赛者的全力以赴,用汗水诠释了"精益求精"的工匠精神。未来,恒基物业将持续以赛促学、以学促行,以专业的工作水准和热忱的工作态度为小区设施设备保驾护航!
