?深圳市众安消防培训有限公司消防设施操作员(中级)培训通知
2025-02-2736
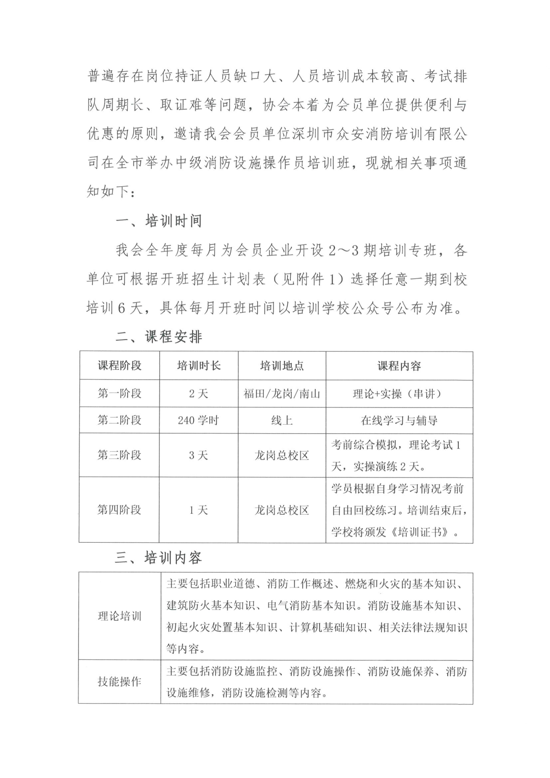
根据2019年6月26日消防救援局发布关于贯彻实施国家职业技能标准《消防设施操作员》的通知,从2020年1月1日起:监控、操作设有联动控制设备的消防控制室和从事消防设施检测维修保养的人员,应持中级(四级)及以上等级证书。根据广东省公安厅209号《关于加强和规范消防控制室管理的通知》规定,消防控制室必须实行每日24小时专人值班制度,每班不应少于2人。目前绝大多数消防控制室都以联动型控制器为主,监控、操作人员都应持中级(含)以上证书上岗。 为适应物业服务行业发展需求,全面提升我市物业企业员工职业综合素质,经向部分会员单位、物业服务企业了解,普遍存在岗位持证人员缺口大、人员培训成本较高、考试排队周期长、取证难等问题,协会本着为会员单位提供便利与优惠的原则,邀请我会会员单位深圳市众安消防培训有限公司在全市举办中级消防设施操作员培训班,现就相关事项通知如下: 我会全年度每月为会员企业开设2~3期培训专班,各单位可根据开班招生计划表(见附件1)选择任意一期到校培训6天,具体每月开班时间以培训学校公众号公布为准。

学员可根据实际情况,选择广东花都、广东珠海、广东东莞(根据三个考场的预约情况,每个考场预计3个月左右排到考试,建议选择距离较近的考场即可)。
注:转账请务必在备注栏注明:深圳市物业管理行业协会中级消防员培训班+公司名称+姓名。 缴费成功后请与培训学校财务人员确认好开票相关信息(增值普票和专票),务必保证发票信息的准确性,发票一旦开出将无法更改。报到时请提供转账凭证或者转账截图。 (1)年龄23周岁以上,性别不限,取得本职业或相关职业五级/初级职业资格证书(技能等级证书)后,累计从事本职业或相关职业工作3年(含)以上。 (2)累计从事本职业或相关职业工作5年(含)以上。 (3)取得技工学校本专业或相关专业毕业证书(含尚未取得毕业证书的在校应届毕业生);或取得经评估论证、以中级技能为培养目标的中等及以上职业学校本职业或相关专业毕业证书(含尚未取得毕业证书的在校应届毕业生)。 注:本职业/相关职业/本专业/相关专业等请参考《消防设施操作员》国家职业标准的注释规定。 个人近期证件白底免冠小二寸彩照电子版(jpg格式),大于或等于300*420像素,文件大于或等于30Kb;不可通过纸质照片扫描、翻拍等形式获取。 证明高中(或同等学历)及以上学历的毕业证或户口本清晰彩照;毕业证丢失的,应提供学信网查询信息或原就读学校开具的学籍、毕业的证明材料。 提供符合相应报考等级(五级/初级工、四级/中级工、三级/高级工)消防设施操作员职业技能鉴定申报承诺书。

(二)我会会员企业团体报名的,请指定本单位培训对接人并汇总本单位参训人员清单,填写《深圳市众安消防培训有限公司中级消防设施操作员培训专班报名表》(见附件2),统一发送给协会工作人员。 龙岗区:龙岗中心吉祥南路 01 号宝力大厦 4 楼 南山区:南山区南油登良路 62 号南园大楼 3 楼 福田区:福田区园岭街道八卦岭工业园 614 栋三楼 306A 凡参加本次培训班的学员,将纳入我会有关评价的规定中。同时根据深圳物协《会员积分管理办法》要求,评选年度优秀会员时将按物业服务企业参训人数给予相应积分。 联系电话:0755-83325849、18002599297、13728669881 2、深圳市众安消防培训有限公司中级消防设施操作员培训专班报名表通知原文如下:







点我访问原文链接